ANA SAYFA
 FİRMA HAKKINDA
 ÜRÜNLERİMİZ
 FİYATLAR
 HABERLER
 E-MAİL VE ADRES
   

1986'DAN BERİ METAL DEDEKTÖRÜ ÜRETİMİNDE

TÜRKİYE'NİN LİDER KURULUŞU

ELSAN  ELEKTRONİK  SANAYİİ

 

ALAN TARAYICI CİHAZLAR

  Henüz tercümesini yapamadık. İleride Türkçesini de vereceğiz. Alan tarayıcı cihazların bilimsel özelliği yoktur. Hepside kandırmacadır.   www.thunting.com/cgi-bin/geotech/pages/common/index.pl?page=lrl&file=reports/escope20/index.dat adresinden aldığımız uzun menzilli antenli alan tarayıcılarla ilgili bir teknik raporu aşağıda veriyoruz. Bu adreste 10 taneden fazla alan tarayıcının teknik raporunu bulabilirsiniz. Raporların istisnasız hepsi alan tarayıcı cihazların birer sahtekarlık olduğunu açıklamaktadır. Bu cihazların hepsine teknik bir cihaz gibi görüntüler verilmiştir. Ancak cihazların içinde uydurma ve bir fonksiyon yapmayan elektronik devreler vardır. Cihazların üzerindeki düğmeler boşa çalışmakta ve hiç bir şeye kumanda etmemektedir. Cihazların içinde bulunan tellerin bir kısmının ucu hiç bir yere bağlanmamaktadır. İmalatçı, cihaz açılmasın ve foyası meydana çıkmasın diye cihazın vidalarını yapıştırmıştır. Cihaz oynak bir sap üzerinde rahatça dönebilmektedir. Döndüğü yön ise kıymetli bir maddenin olduğu taraf değildir. Bu alet kendini tutan elin hafif sağa sola yatmasıyla rasgele ve yerçekiminin etkisiyle herhangi bir tarafa dönebilmektedir. Bu raporu hazırlayan Carl Moreland'a teşekkür ederiz (Thanks Mr. Carl Moreland for your good job.)

Electroscope Model 301 Report
 
by Carl Moreland
 


Fig. 1: Electroscope Model 301.

This report follows an earlier report on the Electroscope Model 20. It was shown that the Model 20 was nothing but a dowsing rod, and the circuitry inside largely consisted of excessive wiring and epoxy modules containing do-nothing junk. The only function of the Model 20 was to apply a DC voltage across the antennae. The advertised cost of the Model 20 was $795. The Model 301 sells for $2495. In normal markets, this would indicate that the Model 301 has significantly more functionality, or manufacturing costs, than the Model 20. Let's take a look.



Fig. 2: Top View

On the outside, the 301 has several additional controls, plus a meter. The top of the control box is shown in Figure 2. The additional controls are a "Tune" knob, and switches labeled "A/B On" and "HI Sens. LO Sens.". The "All Metal/Gold Silver" switch on the Model 20 is replaced by a "Silver Mode/Gold Mode" switch on the 301. The 301 also has a knob (unlabled) on the bottom of the box near the swivel handle, and the handle has a trigger switch, both of which were lacking on the 20. So from the outside, it would appear as if the the 301 has several more features than the 20.


 
Inside the Model 301
 


Fig. 3: Inside View


Fig. 4: Module

The inside of the 301 is shown in Figure 3. It is very similar in apperarance to the Model 20, containing the same two epoxy modules that appear to have been molded in an ice cube tray, and the excessive amounts of "Bell"-type wire, again all one color. Besides the additional controls, there is one small module not contained in the Model 20, shown in Figure 4. Also note the marker notations on the inside of the upper case. Most likely, this is meaningless gibberish.


 

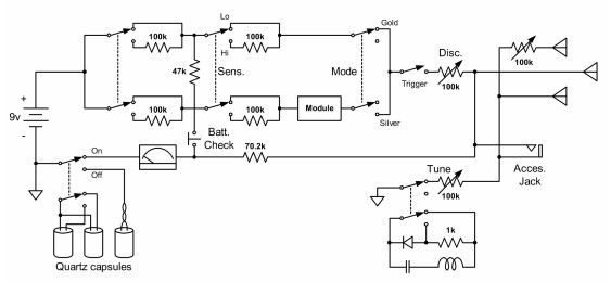
Fig. 5: Schematic (click for larger image)

The circuit schematic for the Model 301 is shown in Figure 5. It is basically identical to the 301 schematic that was traced out by another (anonymous) individual, in another Electroscope Report. I did not dissect the epoxy modules on this unit, because I wanted to maintain this unit in an undamaged state. I did analyze all the wiring, and determined that the epoxy modules contain the same nonsense as the modules that were dissected in the Model 20, and also in the other 301 report.

The block labled "Module" represents the "mystery" module shown in Fig. 4. In fact, it is shorted, making the gold and silver settings electrically identical. In the other Electroscope Report, that author described the module as a "watch I.C. module". It doen't appear to me to be a watch module, but it does appear to be surplus scrap. It so happens, that this module is identical to one that I found inside the "Phaser" described in the Model 20 report, and is the right-most item shown in Fig. 6.



Fig. 6: Phaser photo showing the same "mystery module"

Those who understand circuit schematics will realize that the 301 does basically the same thing as the 20: it applies a DC voltage across the center antenna and the two outer antennae. The additional controls do absolutely nothing more than this. The trigger switch on the handle is just part of a series of On-Off switches, and the bottom control knob adds a series variable resistance to one of the outer antenna, which does nothing (it doesn't even vary the voltage, because it's part of an open-circuit). On the top of the control box, the additional mode switches and knobs further vary the voltage that's applied to the antennae. The meter simply displays the amount of current the circuit is consuming. It is useful to remove the extraneous nonsense from this drawing, and reduce the schematic down to just circuit components:


 

Fig. 7: Simplified Schematic (click for larger image)

The two circuit paths for the gold and silver modes are identical except for the mystery module, which does not do anything, so I've reduced the two paths down to one. It is easier to see that the circuit applies a variable DC voltage across the antennae; that two of the switches switch in extra 100k resistors to reduce the voltage range; and that the potentiometer on the upper antenna is part of an open circuit, and has no effect whatsoever. Also note that the "Tune" potentiometer does nothing at all because it is also part of an open circuit, unless a "module" is plugged into the "accessory jack". From the Model 20 report, we saw that one such module is nothing but a 1k resistor connected across the plug. Two more similar modules that came with this unit also measured to have a resistance of 1k across the plug, so all they are designed to do, is drain the battery. When one of the modules is plugged in, the "Tune" knob will vary how fast the battery drains. So, the end result, is that the Model 301 is functionally identical to the Model 20.


 
The Claims
 

From the magazine advertising and sales brochures, it is interesting that Afilani makes no claims that the Electroscopes will do anything useful at all. Meaningless marketing terms are used, like calling it "a legal weapon in the field." But there are no claims that these devices can locate gold or silver; no claims that the devices operate according to any particular theory; no claims that the device will do anything more than locate money in people's wallets. Therefore, it would be accurate to call the Electroscope a "treasure locator", in the context of wallet mining.


 
Summary
 

The circuitry in the Model 301 mostly just drains the battery. The gold mode and silver mode are electrically identical. The control knob on the bottom of the unit does nothing. The "Tune" knob does nothing at all, unless an accessory module is plugged in to the handle. The "Disc." knob, additional switches, and meter make up a circuit that applies a variable DC voltage across the antennae. The epoxy modules and the "mystery module" are nothing but junk designed to dissuade casual inspection.

Like the Model 20, the Model 301 has no ability to physically locate gold or silver. But the manufacturer does not claim it will do so, so there is no inconsistency in what is claimed, and what it does. Because there are no claims made of this device, it would be difficult for me to offer my $10,000 prize as there is nothing to test for, unless the manufacturer is willing to make a specific, testable claim in the application for my prize. Therefore, I offer my $10,000 prize, if Thomas Afilani will make a useful claim of the Electroscope, such as locating gold from a distance of, say, 10 feet.

So, for the additional $1700, what does the Model 301 offer over the Model 20? Well, basically, more knobs and switches. And a meter. All of which do nothing useful. So in reality, the Model 301 just offers a more high-tech look, while perfoming the exact same function: it's a dowsing rod! But for some folks, looks are worth a lot, and a dowsing rod with a high-tech look is a better dowsing rod, than a dowsing rod that just looks like a dowsing rod.

 

  

   Metal dedektörü nerelerde kullanılır?

   Toprak altındaki defineler nasıl oluştu?

   Define arama yönetmeliği.

   Dedektörle define aramanın suç olmadığına dair Yargıtay Genel Kurulu Kararı.

   Kültür ve tabiat varlıklarını koruma kanunu.

   Define arayanın yapması ve yapmaması gereken şeyler.

   Tarihi eserlerimize ve tabiat varlıklarımıza sahip çıkalım. Bu vatan bizim.

   Definenin yerini belli eden, taşlara oyulmuş işaretler.

   Türkiye'de bulunan sikkeler, resimleri.

   Dedektörler ne kadar derinden bulabilir? Bazı dedektör satıcılarının yanıltıcı beyanları.

   Dedektör satın alırken nelere dikkat etmeli?

   Definenin ne tarafta olduğunu (sözde !) gösteren uydurma define bulma aletleri nelerdir?

   Görüntülü cihaz, ekranlı cihaz, yeraltı kamerası, GPR yeraltı radarı nedir?

   Çubuk, şakül, alan tarama cihazı, uzun menzilli antenli tarayıcılar, lazerli tarayıcı nedir?

   Dedektörle beraber hediye verilen alan tarama cihazının size ne faydası olur?

   Define bulmak için cinlerden yararlanılır mı? Defineyi cinler korur mu?

   Kur'an'da define ile ilgili ayetler. Bu ayetlerden hangi neticelere varırız?

   Dedektör kullanıcılarının resimleri ve definecilerle ilgili karikatürler.

   Metal dedektörlerinin çalışma prensipleri ve elektronik devre şemaları.

   Metal dedektörlerinin fiyatları.

 

ELSAN ELEKTRONİK SANAYİİ

Molla Gürani Cad. Kilimci Sok. No: 15/B Fındıkzade - Fatih - İSTANBUL

Tel: (0212) 523 45 29 - (0212) 523 99 77   Faks: (0212) 631 22 17

Şube:

Rami Kışla Cad. Topçular İş Merkezi No: 88 Dahili No: 275 Eyüp - İSTANBUL

Tel & Faks: (0212) 544 52 80

Copyright 2007 Elsan Elektronik Sanayii - Turkey    e-mail: elsaninfo@mynet.com , elsaninfo@e-kolay.net

ANA SAYFA  FİRMA HAKKINDA ÜRÜNLERİMİZ ÖNEMLİ BİLGİLER HABERLER E-MAİL VE ADRES